新都首页
词典首页
请输入您要查询的词语:
词语
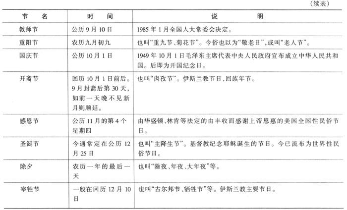
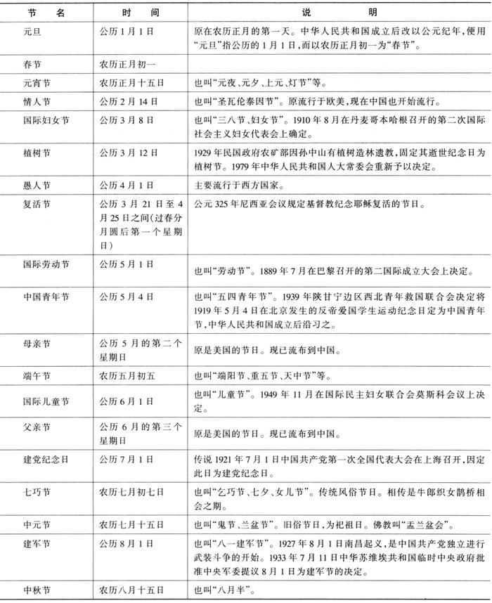
中外重要节日简表
释义
中外重要节日简表
随便看
众口纷纭
众口铄金
众口难调
众喙
众地莫企,众事莫议
众多
众寡不敌
众寡悬殊
众志成城
众怒
众怒难犯
众怒难犯,专欲难成
众怨
众所周知
众所瞩目
众擎易举
众星
众星拱月
众星捧月
众望
众望所归
众毁销骨
众民
众流归海
众生
汉语词典收录114713条汉语词语,以字带词,兼具字典、语文词典和百科词典功能,基本涵盖了全部常用词语的释义及用法,是您工作、学习的好帮手。
Copyright © 2000-2024 Newdu.com.com All Rights Reserved
更新时间:2026/5/26 5:06:01